北京机动车摇号网站/北京机动车摇号网上服务平台

北京汽车摇号资格

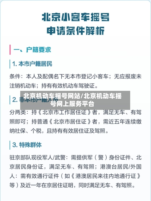
〖壹〗、总结北京车牌摇号的核心条件是住所地在本市、名下无车 、持有驾照,并根据户籍、工作居住证或社保个税缴纳情况区分个人申请资格。单位申请需符合特定条件 ,流程与个人类似 。新能源车指标配置更宽松,但普通指标仍需摇号。建议申请人定期关注北京市交通委发布的最新政策,确保材料齐全、符合要求。

北京机动车摇号网站/北京机动车摇号网上服务平台-第1张图片

〖贰〗 、驾驶资格:需持有公安交管部门核发的有效机动车驾驶证 。名下无车:申请人名下不能在本市登记有小客车 ,且无应当报废而未办理注销登记的机动车。特殊人群条件驻京部队现役军人及武警:需持有有效军(警)身份证件,并在部队办理北京市公安机关核发的居民身份证。

北京机动车摇号网站/北京机动车摇号网上服务平台-第2张图片

〖叁〗、纳税证明(外地户籍):需连续5年纳税,可通过税务系统或线下窗口开具 。驾驶证:所有申请人均需提供 ,证明具备驾驶资格。工作居住证(本市户籍替代材料):持有者可替代户口本作为户籍证明。

北京机动车摇号网站/北京机动车摇号网上服务平台-第3张图片

〖肆〗、不同身份的摇号资格条件 本市户籍人员:需同时满足三个条件,一是本人名下没有本市登记的小客车;二是本人名下没有应当报废而未办理注销登记的机动车;三是持有公安交管部门核发的有效的机动车驾驶证 。

〖伍〗 、北京汽车摇号满足条件因申请人身份不同而有所差异,具体如下:个人申请本市户籍居民:需满足本人名下无本市登记小客车、无应报废未注销登记的机动车 ,且持有公安交管部门核发的有效机动车驾驶证。

〖陆〗、新能源指标政策:自2015年10月25日起,北京市取消新能源汽车摇号,通过资格审核的申请人可直接配置指标。指标周期调整:2014年1月1日起 ,普通指标和新能源指标周期统一为每两个月一次(逢双月26日摇号) ,申请和审核时间不变 。

北京机动车摇号申请表网址是什么?

北京汽车摇号的网址是:http:// 那个网站是申请摇号资格和公布摇号结果的网站,摇号过程你是看不到的,不对外公布 。点击注册 ,阅读《北京市小客车数量调控暂行规定》必须无条件接受才可以选取用户和下一步。按照提示选取,点击;填写申请人信息,并点击提交。

北京汽车摇号的网址是:http:// 2014年开始 ,北京地区购车改为双数月摇号 。

北京申请摇号的官方网站是北京市小客车摇号结果查询官方网站https://,具体操作方法如下:首先,直接在浏览器搜索“北京摇号申请” ,然后选取搜索结果的第一条记录,北京摇号结果查询官方网站,如图所示。进入官方网站之后 ,可以看到申请摇号的操作流程说明,如果没注册过先进行注册,如图所示。

注册登录:访问北京市小客车指标调控管理信息系统(官方网站:https://xkczb.jtw.beijing.gov.cn/) ,注册并登录账号 。填报信息:选取“个人新购车辆填报” ,按身份类型填写个人信息(户籍/居住证 、驾驶证等),确认无误后提交。需注意申请时要选取普通或新能源指标,二者不可同时申请。

如果您想在北京申请小客车摇号 ,可以访问北京市小客车摇号结果查询官方网站https:// 。具体操作方法如下:首先,您需要在浏览器上搜索“北京摇号申请 ”,选取搜索结果的第一条记录 ,进入北京摇号结果查询官方网站。在官方网站上,您可以找到申请摇号的操作流程说明。

北京机动车摇号结果查询官方网站(机动车摇号结果怎么查询)

北京小汽车摇号查询系统官方网站为:https://xkczb.jtw.beijing.gov.cn/ 查询方式:摇号结束后,可登录上述网站查询摇号结果 。申请流程:提出申请:首先需要提出申请 ,获取申请编码。审核通过:经相关部门审核通过后,申请编码会被确认为有效编码,参加指标配置。中签通知:若中签 ,会获得配置指标确认通知书 。

手机APP查询:北京通APP:进入“小客车摇号”功能,选取“摇号结果查询”,输入手机号和密码登录查询 。北京交通APP:下载并注册后 ,在相关功能模块找到“小客车摇号结果查询 ”入口操作。

电话查询拨打12580免费查询电话 ,根据语音提示输入相关信息即可获取结果。此方式操作简单,适合未使用智能设备或需快速查询的用户,但需注意电话线路可能繁忙 ,建议避开高峰时段 。

网站查询:摇号结束后登陆北京市小客车指标调控管理信息系统(https://xkczb.jtw.beijing.gov.cn/)查询摇号结果 电话查询:通过拨打12580查询当期摇号结果 现场查询:携带本人有效身份证件及复印件就近到各区对外办公窗口查询摇号结果。

北京市机动车摇号到哪个网站摇啊?

北京市机动车摇号应前往北京市小客车指标调控管理信息系统网站进行。重点内容: 官方平台:北京市小客车指标调控管理信息系统是北京市政府指定的唯一官方平台,负责机动车摇号的具体操作和管理 。 摇号流程:车主需在该网站进行注册、申请、审核等一系列操作,审核通过后信息会被纳入摇号池中进行随机摇号。

北京市机动车摇号到北京市小客车指标调控管理信息系统网站进行。详细解释: 北京市小客车指标调控管理 北京市为了控制机动车数量的增长 ,实施了机动车摇号政策,这一政策的具体操作和管理都通过北京市小客车指标调控管理信息系统来进行 。

在北京申请汽车牌照摇号,可以按照以下步骤进行:登录官方平台:访问北京市小客车指标调控管理信息系统的官方网站 。在网站首页找到“个人新购车辆填报”选项 ,并点击进入个人填报界面。阅读并确认政策:在填写申请信息前,务必仔细阅读《北京市小客车数量调控暂行规定》实施细则 。

北京车牌号摇号申请需登录北京市小客车指标调控管理信息系统网站进行。具体申请步骤如下:登录网站:申请人需登录北京市小客车指标调控管理信息系统网站(网址:)。在网站上选取“新购车辆”,并点击“新购车辆填报 ” ,进入个人填报界面 。

北京摇号申请流程步骤如下:登录官方网站:访问北京市小客车指标调控管理信息系统(https://xkczb.jtw.beijing.gov.cn/) 。注册账号:填写姓名 、身份证号 、手机号等基本信息,完成注册后登录系统。选取申请类型:根据自身需求,选取“个人申请”或“家庭申请”。

怎么参加北京机动车摇号申请

〖壹〗、办理北京工作居住证北京工作居住证又称“北京绿卡 ” ,拥有该证件可享受北京市民的部分权利 ,包括参与车牌摇号 。其申请条件相对严苛,一般只有大企业的高薪或高职称人才才有资格申请,具体条件如下:符合规定条件的申报单位连续聘用满6个月以上:这意味着需要在有资质的单位稳定工作一段时间。

〖贰〗、进入公众号页面打开微信 ,点击底部菜单栏【发现】-【公众号】,搜索并进入【北京本地宝】公众号。选取申请入口在公众号页面下方菜单栏点击【博物馆】,进入后选取【北京小客车申请攻略】选项 。

〖叁〗 、提交申请:有线上和线下两种方式。线上可登录“北京市小客车指标调控管理信息系统”(官方网站) ,点击“我要新申请”,填写身份、驾驶证等信息后提交;线下需携带身份证、驾驶证等证件到各区对外办公窗口办理。

〖肆〗 、外地人参加北京摇号申请,可通过微信平台操作 ,具体流程如下:进入北京交警微信服务:打开微信,搜索并进入“北京交警 ”官方公众号或相关服务入口,点击底部菜单栏中的“微信办事 ”选项 。选取车辆服务:在“微信办事”页面中 ,找到并点击“车辆服务”板块,进入车辆相关业务办理界面。

〖伍〗、参加北京摇号车牌号需满足条件并完成申请流程,具体如下:申请条件本市户籍人员:本人名下无本市登记的小客车;本人名下无应报废未注销的机动车;持有公安交管部门核发的有效机动车驾驶证。

相关推荐

  • 平南疫情/平南县疫情防控

    平南疫情/平南县疫情防控

    贵港大将可以送东西吗〖壹〗、可以。贵港大将社区位于平南县,通过查询平南县疫情防控公告显示,截止2022年10月11日,该地区属于常规管控区,可以到贵港大将社区送东西,继续实行常规化管理,各乡镇要进一步提高思想认识,全面压实各方责任,要抓紧抓严抓细各项疫情防控措施落实,扩围加密、提高质效,坚决打赢疫情防控阻击战。〖贰〗、平南县平南镇大将车站旁边就是平南县大将...

    2026/04/11
  • 今年五一放假几天从几号到几号/今年2021五一放假几天从几号到几号

    今年五一放假几天从几号到几号/今年2021五一放假几天从几号到几号

    2024年的放假安排公布,除夕当天不放假024年除夕不放假,实际全年公共假期为11天,属全球中等水平,但带薪年假较短导致假期体验不足,需通过强制双休和增加带薪年假改善。除夕不放假的原因名义不放假但鼓励灵活安排:2024年放假安排中除夕当天名义上不放假,但鼓励各单位和机构根据实际情况灵活安排。这是依据《全国年节及纪念日放假办法》规定的创新之举、暖心之举,充分...

  • 哈尔滨疫情最新消息今天封城了(哈尔滨疫情最新消息今天封城了吗)

    哈尔滨疫情最新消息今天封城了(哈尔滨疫情最新消息今天封城了吗)

    2020年哈尔滨封城几次〖壹〗、020年哈尔滨共封城5次。1月9号望奎归来,主动报备,隔离及时,没有扩散,此次疫情很快结束。8月3日开始到8月12号结束,没有病历。9月21号开始到10月15号结束。学生线上、密闭场所关闭、同时密接、次密接出现,开始大面积封控小区和单元。10月30号开始到11月18号结束。学生线上、密闭场所关闭、由于密接、次密接也一样封控小...

  • 大连公布9例确诊详情/大连新增9例本土确诊

    大连公布9例确诊详情/大连新增9例本土确诊

    国家卫健委:23日新增确诊2054例,本土2010例月23日0—24时,全国31个省(自治区、直辖市)和新疆生产建设兵团报告新增确诊病例2054例,其中本土病例2010例,境外输入病例44例。具体分布如下:本土确诊病例分布:吉林:1810例,其中长春市1280例、吉林市512例、四平市9例、延边朝鲜族自治州5例、通化市4例。国家卫健委预计2035年前后我国...

  • 【tiguan怎么样,tiguan tsi多少钱】

    【tiguan怎么样,tiguan tsi多少钱】

    大众途威德国进口2.0t怎么样综合评价途威0T作为进口车型,在动力、豪华感和安全性上表现均衡,适合追求德系驾驶质感与实用空间的用户。若预算充足且偏好进口品质,这款车值得考虑。(注:部分参数可能因配置或年份略有差异,建议以实车为准。大众途威(Tiguan)德国进口0T车型在国内市场以原装进口身份销售,其品质、驾驶体验和配置与国产版本有一定差异。大众途威德国进...

    2026/04/11
  • 【5平米小卧室上下铺床图,5平米小卧室怎样装修】

    【5平米小卧室上下铺床图,5平米小卧室怎样装修】

    上下铺床怎么画简笔画第一步:画床头画出一个竖长条作为床头部分。第二步:画床铺在竖长条的右侧,画出两个长方形,代表上下两层床铺,上铺长方形位置略高于下铺。第三步:画床尾在画好的床铺右侧,画出一条与床头等高、等宽的竖长条作为床尾。例如借鉴儿童床简笔画案例,通过枕头倾斜角度暗示头部位置。玩偶替代法:在下层床角绘制圆形玩偶,配合被褥的凹陷曲线,间接表现人物躺卧姿态...

  • 【限号2024年5月限号时间表,限号2021年4月】

    【限号2024年5月限号时间表,限号2021年4月】

    北京限号2024年5月限号时间表024年5月,自4月1日至6月30日,星期一到星期五限行尾号分别为5和0、1和2和3和4和9(尾号为英文字母按0号管理)。2025年5月,自3月31日至6月29日,星期一到星期五限行尾号为1和2和3和4和5和0(尾号英文字母按0号管理)。北京2024年5月的限号时间表如下:周一:限号1和6周二:限号2和7周三:限号3和8周四...

  • 【西安限号2020最新通知,西安限号政策2021年最新】

    【西安限号2020最新通知,西安限号政策2021年最新】

    西安市限号车辆当天几点可以通行?西安车辆限号时间为工作日7:00—20:00,当日20:00结束限行限行时间核心说明西安机动车限行仅针对工作日(星期一到星期五,法定节假日除外),限行时段为7:00至20:00,该时段内限行车辆不得进入限行区域;20:00后解除限行,限行车辆可正常通行。根据西安市最新的机动车限行政策规定,每天工作日的7:00-20:00是...

  • 锐界变速箱油(锐界变速箱油尺在哪)

    锐界变速箱油(锐界变速箱油尺在哪)

    进口锐界2.0T能用循环机换波箱油吗进口锐界2点0T可以用循环机换波箱油。但是比较好用重力换油法。循环换油法介绍循环机换油是这几年才在国内流行起来的。简单来说,是通过后浪推前浪的原理把变速箱内部的机油推出来。通常先拧开放油螺丝进行放油,然后打开油底壳螺丝继续放掉旧油,并进行清洗油底壳。使用循环机更换雷克萨斯混动波箱油,是一种高效的方法,能够吸收旧油并加注...

    2026/04/11
  • 安徽1例是哪里的/安徽省1例发生在哪

    安徽1例是哪里的/安徽省1例发生在哪

    安徽新增无症状感染者1例,活动轨迹如何?021年7月22日0-24时,安徽省报告无新增确诊病例,无新增疑似病例,新增无症状感染者1例(和县)。活动轨迹如下:童某某,男,52岁,南京市江宁区人,系南京市确诊病例顾某某(禄口机场清洁工)的丈夫,常住南京市。自6月30日起自驾往返于南京市与和县之间,从事临时装潢工作。近来1例确诊病例已出院、2例无症状感染者已解除...

返回顶部