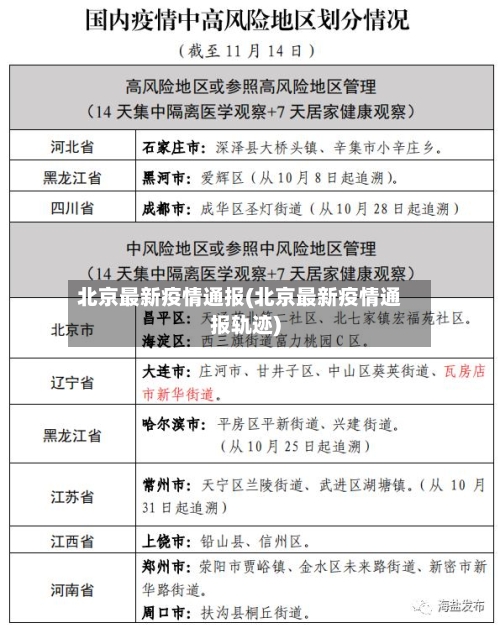
北京最新疫情通报(北京最新疫情通报轨迹)

世卫组织:中国卫生部门已通报北京新冠肺炎病例相关最新情况

〖壹〗、中国卫生部门已向世卫组织通报北京新冠肺炎病例最新情况 ,包括病例数量 、感染来源初步调查及防控措施进展 。病例通报情况中国国家卫计委和北京市卫计委于6月13日向世卫组织驻华代表处通报了北京最新疫情细节。截至6月13日,北京新发现41例有症状确诊病例和46例无症状确诊病例。首例确诊病例于6月9日出现症状,6月11日被确认 。

北京最新疫情通报(北京最新疫情通报轨迹)-第1张图片

〖贰〗、世卫组织已获取中国提供的数据:世卫组织与中国卫生官员举行了电话会议 ,会议期间提供了其要求的数据 。数据显示 ,自10月份以来,因细菌感染、呼吸道合胞病毒 、流感和普通感冒病毒等疾病而入院的儿童人数有所增加,但未报告疾病表现有任何变化。这进一步支持了当前病例激增由已知病原体引起的结论。

北京最新疫情通报(北京最新疫情通报轨迹)-第2张图片

〖叁〗 、泰国确诊病例情况:2020年1月13日 ,泰国报道1例来自武汉的新型冠状病毒感染的肺炎病例,患者为武汉市民,在泰国接受治疗且病情稳定 。武汉市卫生健康部门对查找到的该患者全部密切接触者进行医学观察 ,近来无异常表现。武汉采取的病例发现措施:疫情发生后,武汉迅速在全市所有医疗机构开展相关病例筛查。

北京最新疫情通报(北京最新疫情通报轨迹)-第3张图片

〖肆〗、傲慢与偏见导致西方错失防控时机:早在去年12月底至今年1月初,中国就迅速向世卫组织报告新冠肺炎疫情有关病例 ,并通报给多国疾控部门,美国疾控中心于今年1月3日收到中方通报 。若西方各国与中国一同行动,本可帮助中国防控并提早应对全球蔓延。

北京市新冠新闻办:1例感染者因3次上公厕,引发3例续发病例,进而引发近40...

北京市1例感染者因3次上公厕引发近40例续发感染 ,主要因公共卫生间空间密闭、人员流动频繁且病毒通过气溶胶传播风险较高所致。具体分析如下:事件背景与核心数据2022年5月3日,北京市新冠肺炎疫情防控工作新闻发布会通报,1例感染者因3次使用公共卫生间 ,直接引发3例续发病例 ,并进一步导致近40例后续感染 。

北京40例感染者指向一公厕疫情通报:北京市第323场疫情防控工作新闻发布会通报,5月2日15时至3日15时,新增本土新冠肺炎病毒感染者53例 ,其中管控人员50例,社区筛查3例。

月21日0 - 24时,北京新增10例本土确诊病例和6例本土无症状感染者 ,初步判断为两个不同感染来源的聚集性疫情,分别由世界邮件和进口冷链物品引发。 具体情况如下:新增病例情况确诊病例:1月21日0时至24时,北京新增9例本土确诊病例 、1例本土无症状感染者转确诊病例 。

新增确诊病例:31省市新增2129例 ,其中本土2086例(吉林1730例、上海260例、黑龙江21例等)。疫苗接种:累计报告接种新冠病毒疫苗32亿7412万剂次。

北京疫情最新通报!

总体情况:6月21日0时至24时,北京新增4例本土确诊病例 、2例本土无症状感染者,无新增疑似病例;新增1例境外输入确诊病例和1例境外输入无症状感染者 ,无新增疑似病例;治愈出院19例 。本土确诊病例详情:确诊病例1:现住昌平区马坊村,6月21日诊断为确诊病例 。确诊病例2:现住昌平区双兴苑小区,6月21日诊断为确诊病例。

月3日0时至24时:新增本土感染者5例 ,分布在朝阳区(2例)、昌平区(2例)、丰台区(1例)。其中普通型2例 、轻型2例、无症状感染者1例;隔离观察人员3例 ,社会面筛查人员2例(含1例已通报病例,另1例为无症状转确诊) 。

月12日,北京朝阳区新增3名核酸检测结果阳性人员 ,均为确诊病例密接管控人员,朝阳区已第一时间启动应急响应机制,采取流调排查、管控和核酸检测等措施。新增阳性人员情况朝阳区疾病预防控制中心通报显示 ,3月12日新增的3名核酸检测阳性人员均为确诊病例的密切接触者,且在管控范围内发现。

事件背景与核心数据2022年5月3日,北京市新冠肺炎疫情防控工作新闻发布会通报 ,1例感染者因3次使用公共卫生间,直接引发3例续发病例,并进一步导致近40例后续感染 。该案例凸显了公共卫生间在疫情防控中的高风险性。

月23日16时至1月24日16时 ,北京市新增9例本土新冠病毒感染者,其中确诊病例7例 、无症状感染者2例,本轮疫情(1月15日以来)累计报告本土新冠肺炎病例52例。 具体信息如下:新增感染者情况 时间范围:1月23日16时至1月24日16时 。

北京行程码于2月16日0时摘星成功 ,具体信息如下:摘星背景:此前北京因部分区域通报确诊病例 ,疫情等级调整为中高风险地区,导致居民行程码出现星号。星号表示用户去过或经过确诊病例地区,可能对出行造成限制。摘星条件:全域调整为低风险地区 ,且无中高风险地区存在 。

关于北京3名确诊病例在郑州市活动轨迹的通报

〖壹〗、022年2月23日,北京市疫情防控指挥部协查通报武汉—北京疫情关联的3例确诊病例(李某、梁某 、孟某)于2月21日在郑州市活动约4小时,具体轨迹如下:高铁出行与出站三人于2月21日乘坐G502次高铁从武汉站至郑州东站 ,11:13持48小时内核酸检测阴性证明自东站西广场中间出站口出站。

〖贰〗 、工作地址:郑州东站(心怡路199号)现住址:郑东新区祭城26号院 活动轨迹 4月24日 7:38—21:00:在工作地出站口9活动,期间12:08在阿利茄汁面(工作地内部)就餐。21:20:返回家中未外出 。4月25日 18:19:到金庄社区东八社区8号院(盛和街)附近购物 。18:55:在都市丽人(盛和街店)购物。

〖叁〗、月7日,北京丰台区新增3例确诊病例 ,均为集中隔离管理的密接人员,已转至定点医院。 具体活动轨迹如下:人员1住址:丰台区太平桥街道菜户营甲88号鹏润家园文苑B座 。主要活动轨迹:4月3日:15:00-17:00左右,自驾前往望京SOHO小金阁阁服装店购物 ,期间曾到服装店对面招商银行ATM机取现金。

〖肆〗、实际以官方通报为准)其他实用信息:确诊病例轨迹:关注“2022郑州确诊病例行动轨迹”可了解密接人员活动范围。询问电话:通过“郑州市疫情防控询问电话汇总 ”可获取各区防疫办联系方式 。温馨提示:疫情政策可能随形势动态调整,建议出行前通过官方渠道核实最新要求,配合落实扫码 、测温、核酸检测等防控措施。

相关推荐

  • 长城h6胎压复位方法/长城h6胎压怎么复位视频

    长城h6胎压复位方法/长城h6胎压怎么复位视频

    新长城哈弗H6胎压灯怎么归零〖壹〗、新长城哈弗H6胎压灯归零方法:首先,车辆熄火,打开汽车前盖。手动拆下电瓶接线柱正极接线插头,停留1到2分钟后,重新接好电瓶线插头。启动汽车,正常行驶一公里左右,四个轮的胎压值显示出来,不会闪闪了,恢复到之前正常状态。〖贰〗、首先需要做的是按下车辆的启动键,把长城哈弗h6启动起来。下面需要找到长城哈弗h6多功能方向盘上右侧...

  • 【天津新增8例本土确诊,天津新增本土1例】

    【天津新增8例本土确诊,天津新增本土1例】

    国家卫健委:23日新增本土确诊141例,无症状498例〖壹〗、月23日0—24时,国家卫健委通报新增本土确诊病例141例,无症状感染者498例。具体数据及分析如下:新增确诊病例情况当日新增确诊病例共156例,其中境外输入15例,本土病例141例。本土病例分布:上海58例,北京41例,四川19例,天津16例,陕西4例,辽宁、吉林、浙江各1例。〖贰〗、截至3月...

  • 火男符文(火男符文出装)

    火男符文(火男符文出装)

    LOL火男符文/天赋加点攻略(S8版本)?LOL火男S8版本符文/天赋加点攻略如下:火男中路符文加点主符文系:巫术奥术彗星:增强线上消耗能力,配合火男技能命中后触发额外伤害。无效化之法球:提供魔法护盾,防止被敌方高爆发技能秒杀。绝对专注:在生命值高于70%时提升法术强度,强化对线压制力。焦灼:每10秒使技能附带额外灼烧伤害,进一步增加消耗效果。基石符文:奥...

    2026/04/12
  • 黑龙江疫情状态/黑龙江疫情状况

    黑龙江疫情状态/黑龙江疫情状况

    黑龙江疫情风险等级查询入口〖壹〗、黑龙江疫情风险等级查询可以通过“国务院客户端”小程序和“国家政务服务平台”小程序进行。这两个小程序提供了方便快捷的查询方式,帮助用户了解当前的疫情风险情况。对于“国务院客户端”小程序,用户可以通过微信扫描二维码进入,也可以通过长按识别二维码进入。此外,还可以直接在微信中搜索“国务院客户端”小程序并进入。〖贰〗、进入国务院客...

  • 【英国多少大学,英国多少大学毕业生】

    【英国多少大学,英国多少大学毕业生】

    英国正规大学名单顶尖院校(QS2026世界排名前100):有帝国理工学院(QS2)、牛津大学(QS4)、剑桥大学(QS6)、伦敦大学学院(UCL)(QS9)、爱丁堡大学(QS34)、曼彻斯特大学(QS35)等。圣安德鲁斯大学:作为苏格兰最古老的大学之一,其学术水平和教学质量备受推崇。杜伦大学:位于英格兰东北部,是一所历史悠久、学术实力雄厚的大...

    2026/04/12
  • 【无疫情的国家,无疫情国家名单】

    【无疫情的国家,无疫情国家名单】

    没有疫情的国家有哪些?〖壹〗、世界上没有疫情的国家是朝鲜、莱索托、塔吉克斯坦、土库曼斯坦和也门。针对全球性新冠肺炎疫情传播和灾情日趋严重,朝鲜全面加强国家紧急防疫工作,彻底切断疫情输入途径。据报道,朝鲜平安北道、黄海南道、慈江道、江原道、咸镜南道和开城市的医学观察人员全部解除隔离。〖贰〗、综上所述以上是四个至今没有被新冠病毒入侵的国家,分别是朝鲜、土库曼斯...

    2026/04/12
  • 许昌限号2021最新限号1月/许昌限号2020年12月最新通知

    许昌限号2021最新限号1月/许昌限号2020年12月最新通知

    注意!限号已经轮换!024年12月30日至2025年3月30日,周一到周五的限行机动车号牌尾号依次为:星期一:2和7星期二:3和8星期三:4和9星期四:5和0星期五:1和6特殊规则:机动车号牌尾号为英文字母的,按0号管理。北京市自2022年10月10日起正式实施新一轮机动车尾号限行轮换,今日(10月10日)限行尾号为1和6。具体规则及补充信息如...

  • 最新消息疫情(最新疫情 消息)

    最新消息疫情(最新疫情 消息)

    黑龙江疫情最新情况12月5日哈尔滨43号公告〖壹〗、黑龙江疫情最新情况12月5日黑龙江卫健委通报,2021年12月4日0-24时,黑龙江省新增本土确诊病例10例(哈尔滨市南岗区6例、香坊区4例),其中集中隔离观察期间发现8例、全员核酸筛查发现1例、主动就诊发现1例。当日治愈出院本土确诊病例1例(黑河市爱辉区)。〖贰〗、不能。通过查询哈尔滨疫情相关资料了解到...

    2026/04/12
  • 安徽新增15例本土无症状/安徽新增15例本土无症状病例

    安徽新增15例本土无症状/安徽新增15例本土无症状病例

    安徽疫情最新通报!022年7月2日0-24时,安徽省报告新增确诊病例61例,无症状感染者231例,泗县和灵璧县多区域被调整为高风险地区。具体信息如下:新增确诊及无症状感染者情况确诊病例:2022年7月2日0-24时,安徽省报告新增确诊病例61例,其中宿州市灵璧县1例、泗县60例。月21日,安徽省长丰县发现1例省外返回人员核酸初筛阳性,经复核确认为阳性病例,...

  • 冬奥会闭幕式今晚8点开始的简单介绍

    冬奥会闭幕式今晚8点开始的简单介绍

    2022年冬季奥运会几号结束?〖壹〗、022年冬季奥运会于2月20日结束。北京2022年冬奥会于2022年2月4日开幕,历时17天,至2月20日闭幕。这一时间与上届平昌冬奥会天数持平,比2014年索契冬奥会增加一天,主要是为了方便各国各地区参赛人员更好地安排训练和比赛,同时增加运动员的休息调整时间。〖贰〗、022年冬季奥运会于2月20日结束。北京2022年...

返回顶部