成都今日限行尾号?
〖壹〗 、成都工作日限号时间为7:30至20:00,节假日及周末无尾号限行措施。以下是详细规则:限行时间范围仅针对工作日实施 ,每天限行时段为7:30-20:00;若成都市启动重污染天气应急预案(如橙色、红色预警),限行时间可能延长至24:00或调整,需以官方最新发布的预警通知为准 。

〖贰〗、各日限行尾号 4月1日(周三):限行尾号3和84月2日(周四):限行尾号4和94月3日(周五):限行尾号5和0若机动车尾号为字母 ,以最后一位数字作为限行判断依据(如尾号“川A·123X ”按“3”判断)。

〖叁〗 、026年4月3日(周五)成都已恢复常规尾号限行措施,春假期间(2026年2月7日至3月3日)不限行。结合当前时间及成都限行政策,具体说明如下:限行时间工作日7:30-20:00(节假日除外) 。2026年4月3日为周五 ,属于工作日且非节假日,需执行限行时间。
〖肆〗、成都2026年春假期间(2026年2月7日至3月3日元宵节)不限号,3月4日起已恢复常规尾号限行措施 春假期间限行政策2026年成都春假及元宵节假期(2月7日-3月3日)期间 ,不限号。
〖伍〗、今天成都限行尾号是3和8 。限行规则:根据成都市的限行规定,每周的工作日会对应不同的尾号限行。今日限行:由于今天是星期三,根据限行规则,限行尾号为3和8的车辆。注意事项:请驾驶对应尾号车辆的市民注意遵守限行规定 ,避免违规出行带来的不必要的麻烦 。
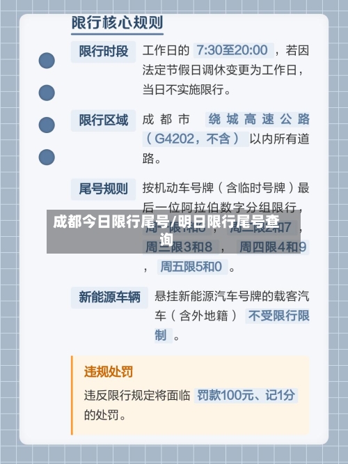
〖陆〗 、成都限行规则如下:在工作日的7:30 - 20:00,绕城高速(G4202)以内道路实施限行。限行车辆包括川A、川G及外地蓝牌小客车,按照尾号限行 ,具体限行安排为周一限尾号1和周二限尾号2和周三限尾号3和周四限尾号4和周五限尾号5和0,而周末及调休工作日不限行。
成都春假限号吗
〖壹〗、成都2026年春假期间(2026年2月7日至3月3日元宵节)不限号,3月4日起已恢复常规尾号限行措施 春假期间限行政策2026年成都春假及元宵节假期(2月7日-3月3日)期间 ,不限号。
〖贰〗 、成都学生春假期间是否限号,需结合春假具体日期判断 核心限行判断逻辑成都学生春假由学校自主安排,限行规则需结合春假包含的日期类型判断:若春假包含工作日(星期一到星期五 ,非调休补班日):需按常规尾号限行规则执行;若春假为周末、法定节假日或调休补班日:当日不限行 。
〖叁〗、成都春假(4月1日-3日)期间正常实施机动车尾号限行,具体规则如下:限行时间春假期间(4月1日-3日)为工作日(周三至周五),限行时间与工作日一致 ,为7:30-20:00。需注意:法定节假日调休形成的工作日,仍按工作日限行规则执行,无特殊豁免。
〖肆〗、成都没有“春假”这一法定节假日,若您指的是部分单位/学校的春假 ,需结合假期具体日期是否为工作日(含调休上班日)判断是否限号 。

成都今日限行尾号是多少
成都工作日限号时间为7:30至20:00,节假日及周末无尾号限行措施。以下是详细规则:限行时间范围仅针对工作日实施,每天限行时段为7:30-20:00;若成都市启动重污染天气应急预案(如橙色 、红色预警) ,限行时间可能延长至24:00或调整,需以官方最新发布的预警通知为准。
今天成都限行尾号是3和8 。限行规则:根据成都市的限行规定,每周的工作日会对应不同的尾号限行。今日限行:由于今天是星期三 ,根据限行规则,限行尾号为3和8的车辆。注意事项:请驾驶对应尾号车辆的市民注意遵守限行规定,避免违规出行带来的不必要的麻烦 。
今日成都限行尾号需根据具体星期几来确定:星期一:限行尾号为1和6。星期二:限行尾号为2和7。星期三:限行尾号为3和8 。星期四:限行尾号为4和9。星期五:限行尾号为5和0。注意:周末不限号。由于问题中未指明具体是周几 ,因此请根据实际日期对照上述限行规则确定今日限行尾号 。
成都尾号限行时间及尾号限行区域 工作日的7:30—20:00, 二环路(含二环高架路和底层道路)与三环路(含)之间区域内所有道路。
成都今日限号限行车尾号需根据今天是星期几来确定:如果今天是星期一,那么限行的车尾号为1和6。如果今天是星期二 ,那么限行的车尾号为2和7 。如果今天是星期三,那么限行的车尾号为3和8。如果今天是星期四,那么限行的车尾号为4和9。如果今天是星期五,那么限行的车尾号为5和0 。
成都春假限号吗?
成都2026年春假期间(2026年2月7日至3月3日元宵节)不限号 ,3月4日起已恢复常规尾号限行措施 春假期间限行政策2026年成都春假及元宵节假期(2月7日-3月3日)期间,不限号。
成都没有“春假 ”这一法定节假日,若您指的是部分单位/学校的春假 ,需结合假期具体日期是否为工作日(含调休上班日)判断是否限号。
成都学生春假期间是否限号,需结合春假具体日期判断 核心限行判断逻辑成都学生春假由学校自主安排,限行规则需结合春假包含的日期类型判断:若春假包含工作日(星期一到星期五 ,非调休补班日):需按常规尾号限行规则执行;若春假为周末、法定节假日或调休补班日:当日不限行 。
成都春假(4月1日-3日)期间正常实施机动车尾号限行,具体规则如下:限行时间春假期间(4月1日-3日)为工作日(周三至周五),限行时间与工作日一致 ,为7:30-20:00。需注意:法定节假日调休形成的工作日,仍按工作日限行规则执行,无特殊豁免。
成都今日限号限行车尾号是多少
〖壹〗、成都工作日限号时间为7:30至20:00 ,节假日及周末无尾号限行措施 。以下是详细规则:限行时间范围仅针对工作日实施,每天限行时段为7:30-20:00;若成都市启动重污染天气应急预案(如橙色 、红色预警),限行时间可能延长至24:00或调整,需以官方最新发布的预警通知为准。
〖贰〗、“尾号限行”时间:工作日7:30至20:00。“尾号限行”范围:成都市绕城高速公路(G4202)(不含)以内所有道路。“尾号限行 ”车辆:所有“川A”“川G”及外地籍小型、微型载客汽车 。
〖叁〗 、成都限号违规处罚为驾驶证记1分、罚款100元。成都限行规则如下:在工作日的7:30 - 20:00 ,绕城高速(G4202)以内道路实施限行。
〖肆〗、成都今日限号限行车尾号需根据今天是星期几来确定:如果今天是星期一,那么限行的车尾号为1和6 。如果今天是星期二,那么限行的车尾号为2和7。如果今天是星期三 ,那么限行的车尾号为3和8。如果今天是星期四,那么限行的车尾号为4和9 。如果今天是星期五,那么限行的车尾号为5和0。
〖伍〗 、今日成都限行尾号需根据具体星期几来确定:星期一:限行尾号为1和6。星期二:限行尾号为2和7 。星期三:限行尾号为3和8。星期四:限行尾号为4和9。星期五:限行尾号为5和0 。注意:周末不限号。由于问题中未指明具体是周几 ,因此请根据实际日期对照上述限行规则确定今日限行尾号。
〖陆〗、本地车:今日限行尾号(9月26日,周二):2和7。明日限行尾号(9月27日,周三):3和8 。限行时间:2023年02月19日至2023年07月21日、2023年08月11日起 ,工作日07:30至20:00(节假日除外)。外地车:今日限行尾号(9月26日,周二):2和7。
今天成都限行尾号是多少
〖壹〗 、今天成都限行尾号是3和8 。限行规则:根据成都市的限行规定,每周的工作日会对应不同的尾号限行。今日限行:由于今天是星期三 ,根据限行规则,限行尾号为3和8的车辆。注意事项:请驾驶对应尾号车辆的市民注意遵守限行规定,避免违规出行带来的不必要的麻烦 。
〖贰〗、今天成都的限行尾号为27。从9月30日工作日星期二开始,限行尾号为27。从10月1日到10月7日国庆假期 ,限行尾号为1 。从10月8日到10月10日工作日,按规定限行,限行尾号为3。特别提醒的是 ,10月11日与10月7日(星期二)工作日调整为限行尾号16,请特别注意这一变化。
〖叁〗、“成都尾号限行 ”规则 (一)上述限行车辆按照机动车号牌(含临时号牌)的最后一位阿拉伯数字分为五组,星期一限尾 号“1”和“6” ,星期二限尾号“2”和“7 ”;星期三限尾号“3”和“8”;星期四限尾号“4 ”和“9 ”;星期五限尾号“5”和“0 ” 。
〖肆〗、今天是星期二,限行2和7。星期一:限行6号;星期二:限行7号;星期三:限行8号;星期四:限行9号;星期五:限行0号。周周日不限号。
〖伍〗 、在成都市,车辆限行规则根据尾号进行划分 。周一的限行尾号是1和6 ,周二则是2和7,周三限行尾号为3和8,周四的限制是4和9 ,而周五则限行尾号5和0。这一政策旨在缓解城市交通拥堵,减少汽车尾气排放,保护环境。值得注意的是,限行措施不仅适用于私家车 ,还包括了商务车等 。








