全球疫情最新数据(全球疫情最新数据消息)

全球日增新冠肺炎确诊超255万例

全球日增新冠肺炎确诊超255万例 ,疫情形势依然严峻 。以下是具体分析:数据概况根据Worldometer实时统计数据 ,截至北京时间1月9日6时30分,全球累计确诊新冠肺炎病例达305,714 ,268例,累计死亡病例5,501 ,659例 。其中,全球单日新增确诊病例2,556 ,099例,新增死亡病例6,225例。

全球疫情最新数据(全球疫情最新数据消息)-第1张图片

全球新冠病毒日增确诊超74万例 ,美国单日新增近15万例,占比超20%,成为当前疫情中心 ,且在病毒溯源问题上存在诸多争议。美国疫情现状根据数据 ,8月13日全球新冠病毒单日确诊病例超过74万例,其中美国单日确诊近15万例,占全球新增病例的20%以上 。

全球疫情最新数据(全球疫情最新数据消息)-第2张图片

美国在截至周三晚上的24小时内新增52898例新冠肺炎确诊病例 ,创下疫情爆发以来单日新增比较高纪录。 以下是具体情况分析:单日新增数据与趋势 约翰?霍普金斯大学数据显示,美国单日新增确诊病例达52898例,远超此前纪录。过去数天 ,美国每天新增病例持续维持在4万例以上,显示疫情加速扩散 。

截至北京时间3月16日6时30分,全球累计确诊新冠肺炎病例超2亿例 ,单日新增确诊超34万例,累计死亡超267万例。美国专家担忧春假出行或致病例再度激增。

欧洲累计确诊病例超1亿:占全球三分之一,成为新冠大流行的震中 ,全球每10万人中新冠感染人数比较多的几个国家也都在欧洲 。

别再纠结躺平了!世卫组织公布已有1500万人死于新冠疫情!

〖壹〗、世卫组织公布的数据显示,在COVID-19疫情的头两年,全球约有1500万人死于新冠疫情 ,这一数字大约是个别国家向该机构正式报告的7倍。 以下是对这一数据的详细解读:惊人的数字与数据来源世卫组织基于对“超额死亡率”的估计得出这一数据 ,超额死亡率包括国家报告系统遗漏的死亡人数。

〖贰〗 、世卫组织关于新冠的表述主要包括对全球疫情数据的呈现 、对疫情现状的解读以及对各国防疫措施的建议,整体态度谨慎,认为全球健康风险仍然较高 ,对部分国家“躺平 ”的做法表示担忧 。

〖叁〗、自从2020年初疫情爆发以来,如今三年的时间过去了,近来疫情仍在全球肆虐 ,已经造成了1500万人的逝世,这个数据是非常吓人的,几乎相当于一个中小型国家的人口数量 ,这种病毒的致死率非常高,在控制疫情比较好的国家致死率在2%~5%左右,而反观那些控制差的国家致死率却高达15%。

世卫:165种疫苗正在“竞速”丨全球疫情20条最新信息

世卫组织卫生紧急项目负责人迈克尔·瑞安表示 ,全球约165种疫苗处于试验阶段,26种进入临床试验,6种进入三期临床试验 ,其中3种来自中国。他称短期内取得如此成果“难以置信” 。全球累计确诊数据 截至北京时间7日9时35分 ,全球累计确诊病例达19007938例,累计死亡713406例 。从1800万例增至1900万例仅用4天,显示疫情扩散速度加快。

全球疫苗评估与分配世卫组织近来正在评估15种疫苗 ,并表示可能会在几周内列出其中几种用于紧急使用。世卫组织正在主导一项“新冠肺炎疫苗实施计划 ”(COVAX),旨在推动疫苗在全球范围内快速且公平地分配,以应对全球疫情挑战 。

全球新冠肺炎确诊病例超40万,累计死亡18227人

〖壹〗、截至北京时间3月25日1时 ,全球新冠肺炎确诊病例达407485例,超过40万,死亡病例累计18227人。以下是具体情况:主要国家确诊数据除中国外 ,已有6个国家确诊数超过两万:意大利累计确诊69176例,为当时全球确诊数第二多的国家,其医疗系统面临巨大压力 ,死亡率较高。

〖贰〗 、美国在截至北京时间3月25日上午7时单日新增新冠肺炎确诊病例10054例,哈佛大学校长劳伦斯·巴科及其妻子新冠病毒检测结果呈阳性 。具体信息如下:美国疫情数据根据美国约翰斯·霍普金斯大学发布的实时统计数据,截至北京时间3月25日上午7时左右 ,全美共报告新冠肺炎确诊病例53268例 ,死亡696例。

〖叁〗、这个基因片段出现,代表着病毒有可能是人造的,而申报了这个基因片段专利的莫德纳公司 ,很可能就是病毒的制造者!新型冠状病毒肺炎(Corona Virus Disease 2019,COVID-19),简称“新冠肺炎” ,世界卫生组织命名为“2019冠状病毒病”,是指2019新型冠状病毒感染导致的肺炎。

相关推荐

  • 天津财经大学2017录取分数线(天津财经大学天津分数线2019)

    天津财经大学2017录取分数线(天津财经大学天津分数线2019)

    天津财经大学税务专硕分数线〖壹〗、考研天津财经大学税务专硕难度分析:分数线可能持平或上涨,备考目标建议初试370分以上,复试需全面准备。〖贰〗、天财历年的复试线基本为国家线,只要国家线过了,复试认真准备,基本没有问题。2022年竞争压力较大,主要在专业课上拉开差距,因此复习专业课需更加认真。考试内容解析考试书籍及教材特点《税收学》:胡怡建著,上海财经大学...

  • 【上海新增5例境外输入,上海 新增 境外输入】

    【上海新增5例境外输入,上海 新增 境外输入】

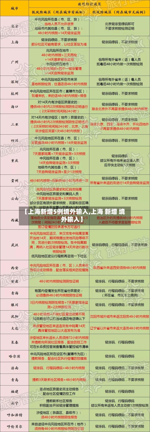
    国家卫健委:15日新增新冠肺炎确诊病例8例,2例为本土病例月15日0—24时,全国新增新冠肺炎确诊病例8例,其中境外输入病例6例,本土病例2例(均在吉林);无新增死亡病例。具体数据及情况如下:新增确诊病例分布境外输入病例6例:上海5例,海南1例。本土病例2例:均位于吉林省。新增疑似病例2例:均为境外输入,均在上海。当日治疗与解除观察情况新增治愈出院病...

  • 路虎极光费用/路虎极光费用2025最新费用

    路虎极光费用/路虎极光费用2025最新费用

    路虎极光为什么这么便宜〖壹〗、路虎极光费用便宜主要受品牌溢价减弱、市场竞争激烈、库存与促销策略以及销量低迷等因素影响。品牌溢价减弱:路虎极光国产化后出现了“奇瑞路虎”的标识,影响了其豪华形象。〖贰〗、结合2026年1月最新市场信息,具体原因如下:终端优惠幅度显著2026款揽胜极光LSE车型指导价498万元,泸州、东莞等地终端优惠达21-26万元,最低起...

    2026/04/11
  • 【新疆新增4例无症状感染者,新疆新增4例无症状感染者】

    【新疆新增4例无症状感染者,新疆新增4例无症状感染者】

    国家卫健委:5日新增确诊病例4例,本土1例在北京〖壹〗、月5日0—24时,31个省(自治区、直辖市)和新疆生产建设兵团报告新增确诊病例4例,其中本土病例1例(在北京),境外输入病例3例(内蒙古1例,辽宁1例,陕西1例)。其他相关情况如下:治愈出院与密切接触者情况当日新增治愈出院病例2例。解除医学观察的密切接触者455人。重症病例与前一日持平。〖贰〗、确诊病...

  • 石家庄出现疫情区域(2021石家庄出现新疫情)

    石家庄出现疫情区域(2021石家庄出现新疫情)

    又一地进入战时状态!〖壹〗、021年1月3日,石家庄市因新增本地新冠肺炎确诊病例进入战时状态,南宫市同步实施严格管控措施。以下是具体信息梳理:石家庄市进入战时状态2021年1月3日,石家庄市应对新冠肺炎疫情工作会议决定,全市迅速进入战时状态,启动疫情防控各项工作制度机制。〖贰〗、进入战时紧急状态的欧洲国家是匈牙利;将现金支付限制为1000欧元并遭到欧盟调查...

  • 全球疫情最新数据(全球疫情最新数据消息)

    全球疫情最新数据(全球疫情最新数据消息)

    全球日增新冠肺炎确诊超255万例全球日增新冠肺炎确诊超255万例,疫情形势依然严峻。以下是具体分析:数据概况根据Worldometer实时统计数据,截至北京时间1月9日6时30分,全球累计确诊新冠肺炎病例达305,714,268例,累计死亡病例5,501,659例...

  • 上海新增本土感染者超两万例(上海新增2本地确诊)

    上海新增本土感染者超两万例(上海新增2本地确诊)

    中国内地日增本土感染者超2万例,这些疫情集中在了哪些地区?中国内地日增感染者主要集中在吉林省和上海市,其它的省市也都有相对少量的病例,涉及到的省份包括浙江,黑龙江,山东,四川,江苏,福建,河北和安徽等27个省76个城市。因为本次出现了大量无症状感染者,后期的观察是非常重要的,尤其是后期发展走向。本次感染情况主要集中在华东和东北地区。上海的疫情越来越严重,甚...

  • 【31省区市新增本土确诊12例,31省区市新增确诊12例含本土4例】

    【31省区市新增本土确诊12例,31省区市新增确诊12例含本土4例】

    国家卫健委:23日新增确诊2054例,本土2010例月23日0—24时,全国31个省(自治区、直辖市)和新疆生产建设兵团报告新增确诊病例2054例,其中本土病例2010例,境外输入病例44例。具体分布如下:本土确诊病例分布:吉林:1810例,其中长春市1280例、吉林市512例、四平市9例、延边朝鲜族自治州5例、通化市4例。国家卫健委预计2035年前后我国...

  • 开车最有效的提神方法/开车比较好的提神方法

    开车最有效的提神方法/开车比较好的提神方法

    开车喝什么不困酸梅汤:枸橼酸可抑制导致疲劳的乳酸堆积,酸甜口感能舒缓困意。酸梅汤还能促进消化,适合长时间驾驶后饮用。维生素水:通过补充维生素和矿物质,增强身体抗疲劳能力,为长时间驾驶补充能量。但需注意选取无糖或低糖产品,避免血糖波动。橘子皮泡水:富含钾元素和黄酮类物质,具有抗缺氧、抗疲劳的作用。开车时可以喝薄荷柠檬茶或维生素饮料来提神防困。以下是具体分析:...

  • 广西新增40例本土无症状(广西新增1本土病例)

    广西新增40例本土无症状(广西新增1本土病例)

    国家卫健委:9日本土新增“30+43”〖壹〗、月9日0—24时,31个省(自治区、直辖市)和新疆生产建设兵团报告新增本土确诊病例30例,新增本土无症状感染者43例。具体数据及情况如下:本土确诊病例30例地区分布:内蒙古15例,北京7例,上海6例,辽宁2例。无症状转确诊:含2例由无症状感染者转为确诊病例(内蒙古1例,辽宁1例)。〖贰〗、月13日0—24时...

返回顶部