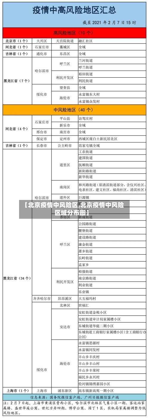
【北京疫情中风险区,北京疫情中风险区域分布图】

北京中风险地区是什么意思

北京朝阳区是低风险地区 。但是位于朝阳区六里屯街道八里庄北里东社区、朝阳区小红门乡肖村是中风险地区 。最新疫情高中低风险等级区域的划分标准是什么 什么是高中低风险地区 高风险区域:指的是累计新冠病例超过了50例,同时14天内是有聚集性疫情发生。

【北京疫情中风险区,北京疫情中风险区域分布图】-第1张图片

中风险:14天内有新增确诊病例 ,累计确诊病例不超过50例 ,或累计确诊病例超过50例,14天内未发生聚集性疫情;高风险:累计病例超过50例,14天内有聚集性疫情发生。

【北京疫情中风险区,北京疫情中风险区域分布图】-第2张图片

北京中风险地区是指该地区实施外防输入 、内防扩散的策略 ,尽快有序恢复正常的生产生活秩序,组织人员有序返岗,指导用工企业严格执行消毒 、通风、测温等要求 ,降低人员密度、减少人员聚集 、加强人员防护,做到疫情防控与企业复工复产同步推进 。

【北京疫情中风险区,北京疫情中风险区域分布图】-第3张图片

高风险地区是指本行政区域内累计确诊病例超过50例,14天内有聚集性疫情发生。中风险地区:是指本行政区域内14天内有新增确诊病例 ,累计确诊病例不超过50例;或累计确诊病例超过50例,14天内未发生聚集性疫情。低风险地区:指本行政区域内无确诊病例,或连续14天无新增确诊病例 。

丰台区现高风险地区,机构防护不容疏忽!

〖壹〗、截至6月14日15时 ,丰台区花乡地区为全国唯一高风险地区,机构防护需严格落实以下措施:当前疫情风险背景高风险地区:丰台区花乡地区因新发地市场聚集性疫情被列为全国唯一高风险地区,新增确诊病例均与新发地市场相关。中风险地区:北京市西城区、丰台区 、房山区、大兴区共8个街乡为中风险地区 ,需加强防控。

〖贰〗、无症状感染者2:现住丰台区郑王坟141号院 ,工作于西南郊冷库,1月21日风险管控核酸检测阳性 。无症状感染者3:现住丰台区南庭新苑小区,1月20日作为密切接触者隔离 ,1月21日核酸检测阳性。风险地区调整高风险地区:丰台区玉泉营街道万柳园小区(近14天累计报告8例本土确诊病例)。

〖叁〗 、截至2022年1月25日,北京丰台区存在中高风险地区,具体情况如下:高风险地区:丰台区玉泉营街道万柳园小区 。

〖肆〗、北京丰台区属于中高风险等级。北京丰台区高风险地区:新村街道、花乡(地区)乡。北京丰台区中风险地区:丰台街道 、南苑街道、长辛店街道、卢沟桥街道 、大红门街道 、右安门街道、马家堡街道、长辛店镇 、南苑(地区)乡、卢沟桥(地区)乡、西罗园街道 。

北京高风险区+〖壹〗、中风险区+7,新增病例+22!100吨鸡蛋已投放!

〖壹〗、截至4月26日 ,北京市新增本土新冠肺炎病毒感染者22例,新增1个高风险地区和7个中风险地区,并投放100吨政府鸡蛋储备 ,商超日备货量达平常5倍以上 。北京新增本土病例22例,现有两条独立传播链条4月25日16时至26日16时,北京市新增本土新冠肺炎病毒感染者22例 ,其中确诊病例21例 、无症状感染者1例。

〖贰〗、0月19日0时至15时,北京新增本土新冠肺炎病毒感染者12例,均为隔离观察人员 ,分布在朝阳区、西城区和海淀区这3个区。 具体分布及病例情况如下:朝阳区:6例 ,均为隔离观察人员,轻型5例 、无症状感染者1例 。西城区:3例,均为隔离观察人员 ,轻型2例、无症状感染者1例。

〖叁〗、北京没有高风险地区,截止2022年3月30日只有朝阳区六里屯街道八里庄北里东社区是中风险区,其它区还是低风险地区。3月30日零时 ,国务院客户端小程序疫情风险等级查询显示,北京朝阳区小红门乡肖村已经由中风险区调整为低风险区 。

〖肆〗 、河北省:1个 廊坊市永清县海森威工业小区 内蒙古自治区:1个 锡林郭勒盟二连浩特市南苑社区 根据当前疫情实际情况和发展态势,综合考虑新增和累计确诊病例数等因素 ,以县市区为单位,划分为低风险区 、中风险区、高风险区。

北京有中高风险地区吗

〖壹〗、北京中高风险区外来人员不得进入小区,且严格出京管理并不等同于封城。具体说明如下:小区管理措施恢复小区闸口设置:北京恢复所有小区闸口设置 ,在出入口严格执行测温 、查证、登记措施,以此加强小区的疫情防控管理 。

〖贰〗、总结:朝阳区被列为高风险地区后,通过严格落实防疫措施 、有序推进复工复产复课、完善社区管理 ,最大限度减少了对居民生活的影响。政府、专家和社区的协同努力 ,既保障了疫情防控的科学精准,也推动了经济社会秩序的逐步恢复。

〖叁〗 、国务院客户端小程序疫情风险等级查询服务显示,截至6月22日17时 ,北京已有4个高风险地区,涉及丰台区花乡(地区)乡、丰台区新村街道、大兴区西红门(地区)镇和大兴区黄村(地区)镇 。这4个地区与新发地农产品批发市场距离较近,其中花乡(地区)乡为新发地批发市场所在地区。

〖肆〗 、关注 展开全部 北京市无中高风险地区。通过查询相关公开信息显示 ,截至2023年1月9日,近来,北京市无新增中高风险地区 ,全市均为低风险地区 。风险区域解除,县、市、区全域实施常态化防控措施 。

〖伍〗 、北京没有全面禁止出京,但风险区域人员原则上不出京。特别是近〖Fourteen〗 、日通报确诊病例的街道人员 ,不能出京。丰台区、大兴区等部分区域人员原则上禁止离京 。如需出京,需按照相关原则提供核酸检测阴性证明等文件。

北京月坛街道疫情风险等级升为中风险是真的吗?

北京月坛街道疫情风险等级升为中风险是真的。6月11日,北京市西城区确诊1例病例 。该病例家住西城区月坛街道西便门东大街。

北京市17个街道由中风险降为低风险 ,1个街道由高风险降为中风险。具体调整情况如下:6月26日:西城区月坛街道由中风险降为低风险 。6月28日:西城区金融街街道、丰台区太平桥街道由中风险降为低风险。6月29日:海淀区永定路街道由高风险降为中风险。

停课背景与原因疫情风险升级:北京市西城区月坛街道和金融街街道被确定为“中风险地区” ,根据教育部“未达到低风险不得开学 ”的要求,西城区委区政府决定采取停课措施 。防控形势严峻:当前疫情防控形势需要减少人员聚集,降低交叉感染风险 ,确保师生健康安全。

月14日上午,北京市第115场新冠肺炎疫情防控工作新闻发布会通报,13日新增确诊病例36例 ,其中30例在丰台。丰台区花乡地区疫情风险等级升级为高风险地区 。

020年6月13日下午,北京市有4个地区被列为了中风险地区,包括西城区月坛街道 、房山区长阳镇、丰台区西罗园街道以及花乡地区 。这些地区按照中风险地区的防控要求 ,严格执行了各项防疫措施,以确保居民的健康与安全。

4月25日起北京5地升级中风险地区(在朝阳房山)

自4月25日起,北京市将朝阳区垡头街道垡头西里社区、三间房乡艺水芳园社区 、南磨房乡南新园社区、十八里店乡周家庄中路19号院和房山区窦店镇于庄村这5个地区升级为中风险地区。信息来源:4月25日北京市新型冠状病毒肺炎疫情防控工作第314场新闻发布会 。具体升级地区及病例情况:朝阳区垡头街道垡头西里社区:近14天累计报告5例本土确诊病例。

月29日起 ,北京市朝阳区潘家园街道松榆西里社区由中风险地区升级为高风险地区,房山区琉璃河镇兴礼村由低风险地区升级为中风险地区。信息来源:4月29日北京市新型冠状病毒肺炎疫情防控工作第319场新闻发布会 。朝阳区潘家园街道松榆西里社区调整情况:调整前风险等级:中风险地区。

房山区窦店镇于庄村也因14天内累计报告2例本土确诊病例被化为中风险地区。而朝阳区潘家园街道松榆里社区是北京市近来唯一一个高风险地区 。

相关推荐

  • 31省份新增4例确诊均为境外输入(31省份新增确诊2例为境外输入)

    31省份新增4例确诊均为境外输入(31省份新增确诊2例为境外输入)

    10月11日31省份新增确诊12例均为境外输入0月11日0—24时,31个省(自治区、直辖市)和新疆生产建设兵团报告新增确诊病例12例,均为境外输入病例。0月11日0—24时,31个省(自治区、直辖市)和新疆生产建设兵团报告新增确诊病例12例,均为境外输入病例(云南5例,上海3例,辽宁1例,福建1例,四川1例,陕西1例),含1例由无症状感染者转为确诊病例(...

  • 黑龙江海伦二手房精装修(黑龙江海伦二手房精装修出售)

    黑龙江海伦二手房精装修(黑龙江海伦二手房精装修出售)

    上海海伦新苑二手房怎么样?有哪位清楚?上海海伦新苑二手房整体来说是一个不错的选取,但具体是否适合您还需根据个人需求和实际情况来判断。以下是对上海海伦新苑二手房的详细分析:房价水平海伦新苑的二手房平均房价约为31420元/㎡。海伦市农村户口在大庆全款买二手房过户需要什么手续〖壹〗、0个工作日后,领取新的房产证;凭新的房产证办理物业交接手续、水电煤等过户,...

  • 31省新增本土68例/31省新增本土病例55例

    31省新增本土68例/31省新增本土病例55例

    上海15日新增本土“69+869”〖壹〗、022年5月15日0—24时,上海新增本土新冠肺炎确诊病例69例(含42例既往无症状感染者转归),无症状感染者869例,新增本土死亡4例,新增境外输入性确诊病例1例,无新增境外输入性无症状感染者。本土确诊病例情况新增确诊病例总数:69例,含42例既往无症状感染者转归,新增治愈出院468例。〖贰〗、月22日起,地面...

  • 陕西新增10例本土确诊/陕西新增1例本土确诊病例行动轨迹

    陕西新增10例本土确诊/陕西新增1例本土确诊病例行动轨迹

    国家卫健委:10日新增本土“614+1379”〖壹〗、疫情数据支持高峰已过在2020年3月12日的国务院联防联控机制新闻发布会上,国家卫生健康委新闻发言人米锋公布了关键数据:武汉新增确诊病例降至8例(个位数);湖北除武汉外所有地市已连续1周无新增确诊病例;湖北以外省份新增确诊病例7例,其中6例为境外输入病例。〖贰〗、月10日0—24时,全国新增确诊病例17...

  • 【北京通州区新增1例确诊病例,北京通州首现确诊病例】

    【北京通州区新增1例确诊病例,北京通州首现确诊病例】

    北京3日新增本土“708+2486”月3日0时至24时,新增708例本土确诊病例和2486例无症状感染者(含15例无症状感染者转确诊病例,其中1392例已通报),无新增疑似病例,2795例隔离观察人员、384例社会面筛查人员;新增4例境外输入确诊病例和12例无症状感染者,无新增疑似病例。治愈出院688例,解除医学观察的无症状感染者2246例。10月22日北...

  • 四川新增本土确诊病例13例/四川新增本土确诊病例13例是哪里的

    四川新增本土确诊病例13例/四川新增本土确诊病例13例是哪里的

    四川广安市广安区全域实施临时静态管理,当地的疫情近来处于什么阶段...当地疫情已经处于接近尾声的阶段了,因为整体防控措施已经完成,现在等待静态清零就行了。广安市广安区所有居民小区、楼栋单元实行临时管控,具体规定如下:管控时间:自5月16日6:00起执行,临时管控措施持续至5月20日(后续可能根据疫情防控形势调整)。人员出入管理:严格执行进出小区登记制度,查...

  • 上海:防疫不力接受批评/上海防疫人员被打

    上海:防疫不力接受批评/上海防疫人员被打

    野田洋次郎在烧烤店举行的生日派对受到日本网民的批评野田洋次郎于7月5日庆祝了他的生日,地点在东京一家烧烤店,与他一同庆祝的是大约十几个男性朋友。这次聚会曝光后,网络上出现了批评的声音。在日本,防疫措施的执行非常严格,因此公众对这种聚会表示不满。野田洋次郎可能没有预料到他的生日聚会会引起争议。事实上,在疫情期间,这种规模的聚会是不被鼓励的。和一群大男人喝...

  • 【浙江新增,浙江新增两所职业本科院校】

    【浙江新增,浙江新增两所职业本科院校】

    浙江新增74例本土确诊〖壹〗、绍兴市:55例宁波市:14例杭州市:5例全国范围数据补充:同期全国31个省(自治区、直辖市)和新疆生产建设兵团报告新增确诊病例101例,其中境外输入21例,本土病例80例(浙江74例,内蒙古5例,陕西1例)。浙江省新增病例中,25例由无症状感染者转为确诊病例。关键信息总结:浙江省新增病例占全国本土病例的95%(74/80),...

    2026/04/12
  • 【西安已划定11个封控区,西安哪些地方封了】

    【西安已划定11个封控区,西安哪些地方封了】

    西安全市划定封控区11个运动员张常宁生病了吗没有生病。张常宁,1995年11月6日出生于江苏省常州市,中国女子排球运动员,场上司职主攻,现效力于江苏中天钢铁女排俱乐部。2021年6月,在世界联赛与比利时一战,张常宁贡献37分,是中国女排国手在世界排联举办的世界大赛中单场得分比较高的一次。西安划定封控区有多少个〖壹〗、截至12月22日0时,西安市共划定封控...

  • 【北京疫情中风险区,北京疫情中风险区域分布图】

    【北京疫情中风险区,北京疫情中风险区域分布图】

    北京中风险地区是什么意思北京朝阳区是低风险地区。但是位于朝阳区六里屯街道八里庄北里东社区、朝阳区小红门乡肖村是中风险地区。最新疫情高中低风险等级区域的划分标准是什么什么是高中低风险地区高风险区域:指的是累计新冠病例超过了50例,同时14天内是有聚集性疫情发生。中风险:14天内有新增确诊病例,累...

返回顶部