天津中高风险地区(天津中高风险地区名单最新)

天津武清区疫情属于什么风险?

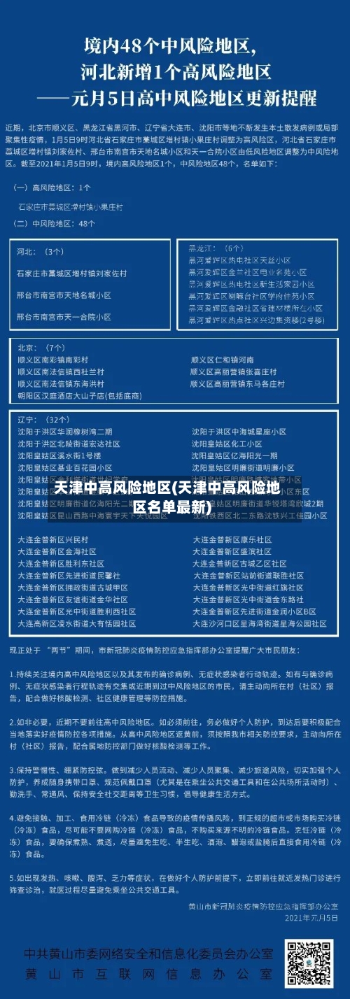
天津武清区近来存在中风险地区 ,无高风险地区。具体如下:中风险地区范围武清区汊沽港镇三街中山路、永华道 、兴业路合围区域 武清区汊沽港镇大刘堡村中心西街南1-2排依据:天津市防控指挥部2022年3月14日通告,上述区域因疫情形势被划定为中风险地区 。

天津中高风险地区(天津中高风险地区名单最新)-第1张图片

中风险区。截至2022年10月25日,根据当地防疫政策显示 ,天津武清区东蒲洼街道盛世郦园是中风险区。疫情防控主体责任意识 ,严格执行各项疫情防控工作要求,坚决落实好各项疫情防控举措,共同构建更加牢固的市场领域防疫安全屏障 。

天津中高风险地区(天津中高风险地区名单最新)-第2张图片

近来 ,天津市武清区的防疫风险等级为低风险,可以前往国内各地,抵达以后核验健康码 ,测量体温,不需要隔离 。

天津中高风险地区(天津中高风险地区名单最新)-第3张图片

不是。通过查询天津疫情防控中心了解到截止到2022年11月14日天津武清区全是常态化区域没有高中低风险地区。武清区,隶属天津市 。位于天津市西北部 ,海河水系中下游。北与北京市通州区、河北省香河县为邻。

解封依据与批复:根据疫情防控相关规定,经天津市防控指挥部批复同意,武清区自4月2日起解除所有封控管控区域 ,标志着全区封管控区域“清零” 。解封后防疫要求:个人防护:居民需加强个人防护,保持勤洗手、勤通风 、勤消毒等健康习惯,出现发热或呼吸道症状立即就诊。

022年8月9日。武清区 ,是天津市下辖区 。位于天津市西北部 ,根据天津市防疫工作要求,截至到2022年9月3日经核实该地区属于低风险地区,并与2022年8月9日宣布全县解封 ,但出行时仍需根据防疫政策做好个人防护措施,少去人员密集的公共场所。

天津市中高风险地区有哪些

高风险地区 津南区辛庄镇林锦花园 津南区辛庄镇林绣花园 津南区咸水沽镇丰达园以上3个区域因疫情形势严峻被划定为高风险地区,需严格落实封控措施 ,包括人员足不出户 、服务上门等。

截至1月20日,天津有高风险地区12处,中风险地区26处 。以下为详细说明:风险地区分类及数量 高风险地区:共12处。高风险地区通常指疫情传播风险极高、病例集中或存在广泛社区传播的区域 ,需采取最严格的防控措施(如封控管理、全员核酸筛查等)。中风险地区:共26处 。

中风险地区范围武清区汊沽港镇三街中山路 、永华道、兴业路合围区域 武清区汊沽港镇大刘堡村中心西街南1-2排依据:天津市防控指挥部2022年3月14日通告,上述区域因疫情形势被划定为中风险地区 。风险等级动态调整机制天津市根据国务院联防联控机制要求,结合疫情发展态势和防控需求 ,适时调整区域风险等级。

我也想过年回家,近来坐标天津老家河北承德

〖壹〗、近来从天津返回河北承德是否需要集中隔离需以当地最新政策为准,但结合当前疫情形势和防控原则,存在集中隔离的可能性 ,建议提前联系社区确认并规划行程。

〖贰〗 、车次0168途径站平泉终点站赤峰直达发车时间9:00:00里数480历时9 0181平泉天山16:30:0048015 (卧)0183平泉林西14:30:00480140184平泉赤峰13:30:0048012 (卧)0602平泉林东15:30:0048014票价在80到120元 ,因为旅客也分高峰期,所以票价不一样 。现在不算高峰期,票价应该在100以内。

〖叁〗、腊肉我的家乡是来自一个偏远的山区 ,每次回家过年的时候,总能感受到特别的轻松,因为在家乡能够感受到人与人之间的纯朴 ,还能感受到大自然的美好。

〖肆〗、我的家乡作文篇1 我的家乡在河口镇的一个村里,我家是由輋下迁到兆水坑的 。兆水坑,也算位于麦湖 ,每当我说我在輋下时,他们都一脸懵圈,认为是“桥底下 ” ,我也万般无奈,非得一句一句地解释才行,干脆就说麦湖了。

相关推荐

  • 长安铃木小型汽车费用(长安铃木小型汽车费用自动挡费用)

    长安铃木小型汽车费用(长安铃木小型汽车费用自动挡费用)

    长安铃木全部车型〖壹〗、雨燕:以时尚外观和灵活操控为核心卖点。启悦:定位偏豪华,搭载4T发动机+6挡手自一体变速箱,加速性能出色。紧凑型车领域维特拉:跨界设计独特,顶配车型配备4T发动机+6速手自一体变速箱,支持全景天窗、自动空调等配置。天语尚悦:跨界风格明显,具备良好的驾驶性能。〖贰〗、长安铃木启悦外观设计时尚,车身线条流畅饱满,空间宽敞,配置丰富...

  • 北京新增1例甘肃来京确诊(甘肃对北京的防疫政策)

    北京新增1例甘肃来京确诊(甘肃对北京的防疫政策)

    北京丰台有1例甘肃来京人员检测阳性,这是否与陕西旅游团有关?_百度...0月18日,北京市丰台区疾控部门发布通知称发现1例新冠病毒阳性病例,该人员是从甘肃前往北京的。根据该人员的流调记录来看,此前在坐火车的时候,该人员与陕西旅游团确诊患者的密接者有所接触,并且该名密接者随后核酸报告的检测结果为阳性,因此此次北京丰台的阳性病例,与陕西旅游团是有一定关联的。0...

  • 【江苏新增本土确诊48例,江苏新增本土45例轨迹】

    【江苏新增本土确诊48例,江苏新增本土45例轨迹】

    8.11早间新闻简报〖壹〗、月11日早间新闻简报:国内疫情动态:扬州新增7个中风险地区,全国现有中高风险地区214+20个。河南无症状感染者转确诊37例,7月31日至今累计报告本土确诊病例127例。江苏9日新增本土确诊病例50例,其中南京2例、扬州48例。截至3月20日24时新型冠状病毒肺炎疫情最新情况〖壹〗、含54例由无症状感染者转为确诊病例(吉林36...

  • 【疫情新疆,新疆疫情情况怎么样了】

    【疫情新疆,新疆疫情情况怎么样了】

    新疆爆发的疫情首次发生地是哪里?新疆疫情的主要发生地是在乌鲁木齐,在新疆的首府,首先是在乌鲁木齐市的天山区的中泉广场发生,确定的一个感染患者是一位24岁的女营业员。新疆乌鲁木齐这次发生疫情,打破了新疆149天无新增病例记录,新疆有新冠疫情的时候是在春节的时候,但是仅仅是个个案,并没有像这次的局部爆发,这就说明对于防疫措施一定要不段加强。第二次是2020年7...

    2026/04/17
  • 大连疫情最新情况/大连疫情最新新增消息

    大连疫情最新情况/大连疫情最新新增消息

    2022.10.180-24时,辽宁通报最新疫情情况!沈阳无新增本土确诊病例和本土...022年10月18日0-24时,辽宁省新增3例本土无症状感染者(抚顺市报告),无新增本土确诊病例;沈阳市无新增本土确诊及无症状感染者。新增感染者情况本土无症状感染者:新增3例,均来自抚顺市,无沈阳市报告病例。境外输入无症状感染者:新增4例,其中沈阳市报告1例,大连市报告...

  • 天津中高风险地区(天津中高风险地区名单最新)

    天津中高风险地区(天津中高风险地区名单最新)

    天津武清区疫情属于什么风险?天津武清区近来存在中风险地区,无高风险地区。具体如下:中风险地区范围武清区汊沽港镇三街中山路、永华道、兴业路合围区域武清区汊沽港镇大刘堡村中心西街南1-2排依据:天津市防控指挥部2022年3月14日通告,上述区域因疫情形势被划定为中风险地区。中风险区。截至2...

  • 骐达新车费用(骐达新车费用及图片)

    骐达新车费用(骐达新车费用及图片)

    骐达是两厢还是三厢〖壹〗、总体来看,虽然大部分消费者倾向于主流车型,但两厢车因体积小巧灵活,对于驾驶技术不太娴熟的准车主来说也是不错的选取。〖贰〗、“两厢轩逸”——骐达如今面临停产局面,从近来情况来看,停产或许是一个合理的归宿,以下是对此观点的详细阐述:两厢车在国内市场不受欢迎:两厢车在国内市场一直不太受喜欢,许多消费者认为两厢车是被“砍掉”的三厢车,而费...

    2026/04/17
  • 北京中风险地区增至4个(北京中风险地区了吗)

    北京中风险地区增至4个(北京中风险地区了吗)

    北京中高风险地区最新名单最新近期到过南京市、张家界市、郑州市等中高风险地区的返京来京人员,或通过各种渠道了解到自己可能是密切接触者的人员,请务必主动向所在社区(村)及单位报告,配合落实各项防控措施。当前疫情形势:由南京禄口世界机场始发的新一轮本土新冠疫情已蔓延至辽宁、安徽、湖南、北京等十余个省份。房山区窦店镇燕都世界名园社区中风险地区:2个房山区窦店镇田...

  • 今日限行尾号北京/今日限行尾号北京外地车

    今日限行尾号北京/今日限行尾号北京外地车

    北京市限行尾号是多少〖壹〗、024年4月北京市限行机动车车牌尾号安排如下:星期一限行5和0,星期二限行1和6,星期三限行2和7,星期四限行3和8,星期五限行4和9。限行规则的适用范围北京市限行政策针对的是本市及外埠进京的载客汽车,限行时间为工作日(星期一到星期五)的7:00-20:00,周末及法定节假日不限行。〖贰〗、星期一:限行尾号3和8。即车牌尾号为3...

  • 2024年4月限行尾号/2021年4月以后限号

    2024年4月限行尾号/2021年4月以后限号

    西安市清明节限行吗西安市清明节期间机动车不限行。具体说明如下:限行政策依据根据《西安市机动车尾号限行交通管理通告》规定,法定节假日和公休日属于机动车尾号限行的豁免范围。清明节作为国家法定节假日,其假期期间(含调休的公休日)均不执行限行措施。026年清明节期间西安市不限行,具体安排如下:清明节假期不限行根据西安交警发布的限行规定及清明节放假安排,2026年...

返回顶部